防衛省 - 防衛施設 設計業務に係る電子納品(電子納品手引書)
防衛省 の 電子納品 は独自ルールがいくつかあるので注意が必要です。
防衛省 の 電子納品 と 国土交通省 の 電子納品 の違いとは何か?
今後も少しづつ記事を更新していく予定です。まずは気づいた箇所をメモ程度で記事にします。
防衛省 の 電子納品要領などの入手方法
防衛省 の 電子納品 では独自に要領が公開されています。
https://www.mod.go.jp/j/procurement/documents/gijutsu_kijun/index.html
防衛施設建設工事に係る電子納品手引書のポイントをまとめます。
建築・設備・通信工事 編 と 土木工事 編 があり、土木工事と 土木工事以外の場合で内容が異なります。
また、その中でも工事と設計業務等で分かれます。
今回は、建築・設備・通信設計 編 をみていきます。
共通
- 図面及び資料の大きさ:図面:A1標準、報告書各種資料:A4標準
- CADデータファイルのフォーマット:原則としてSXF(P21)
- 「DRAWING」フォルダ下の「ORG」フォルダに図面データファイルのCADオリジナルファイルにPDF変換ファイルを併せて格納する。
- 格納する電子データファイルがないフォルダは作成しなくてもよい。
- 防衛省における電子成果品の作成は、「電子成果物作成支援ツール」で作成された成果品のみとする。
- 電子成果品の納品媒体の提出は、電子媒体で提出すること。提出する電子成果品の媒体は、CD-R、DVD-RまたはBD-Rで行うものとすること。
第1章 建築・電気・機械・通信設計編
- 適用基準:
官庁営繕事業に係る電子納品運用ガイドライン【営繕業務編】(H30年版):国交省大臣官房官庁営繕部
建築設計業務等電子納品要領(H30年版):国交省大臣官房官庁営繕部
デジタル写真管理情報基準(H28年3月):国土交通省 - ひとつの業務に複数の基地・駐屯地が含まれる場合は、基地・駐屯地毎に分けて作成する。
- 電子データ1ファイルあたりのファイルサイズの上限は4GB未満とする。
- 写真ファイル1枚あたりのファイルサイズは、500Kbyte程度とすること
- 提出物:電子成果品+チェック結果(紙)+生成証明書(紙)※防衛省が公表しているツールで出力
- 発注者コード:半角数字8字「00000000」
- 発注者名称:業務を発注した機関及び業務対象の機関(局等/機関等/基地・駐屯地等)をそれぞれ半角スペースで連結して記載
- 施設・建築物識別コード:半角数字6字「999999」
- 所在地には建築物の番号(建物番号)を半角数字で設定すること。建築物の番号は必ず監督官に確認すること。
- CAD図面に対する建築物の番号との紐づけに注意
図面管理ファイル内の図面情報ごとに存在する予備に建築物との紐づけを行う。
図面管理ファイル内の 予備の1番目 に業務管理ファイルに記載した施設名称の上からの順番を入力する。
図面管理ファイル内の 予備の2番目 に業務管理ファイルに記載した建築物名称の上からの順番を入力する。
紐づける対象が存在しない場合は 0 を入力する。例:施設情報が2つ、各施設内に建築物が2つの場合
施設A・・・上から1番目の施設名称
建築物A-1・・・施設A内、上から1番目の建築物名称
建築物A-2・・・施設A内、上から2番目の建築物名称
施設B・・・上から2番目の施設名称
建築物B-1・・・施設B内、上から1番目の建築物名称
建築物B-2・・・施設B内、上から2番目の建築物名称
施設A、建築物A-2に紐づける図面の場合
<予備>1
<予備>2
施設B、建築物B-1に紐づける図面の場合
<予備>2
<予備>1
施設B、建築物に紐づかない図面の場合
<予備>2
<予備>0
施設、建築物に紐づかない図面の場合
<予備>0
<予備>0
- 業務番号:テクリス登録番号を記載、複数の職種が含まれた場合、テクリス登録番号に01から始まる2桁の枝番を加えたもの
- CADデータのファイル名称:日本語ファイル名を防衛省では許可していないため、注意すること。
- ファイル名は受注者が自由に設定できる
- 「DRAWING」フォルダ下の「ORG」フォルダに図面データファイルのCADオリジナルファイルにPDF変換ファイルを併せて格納する。
- 電子成果品の納品媒体の提出は、電子媒体で提出すること。提出する電子成果品の媒体は、CD-R、DVD-RまたはBD-Rで行うものとすること。
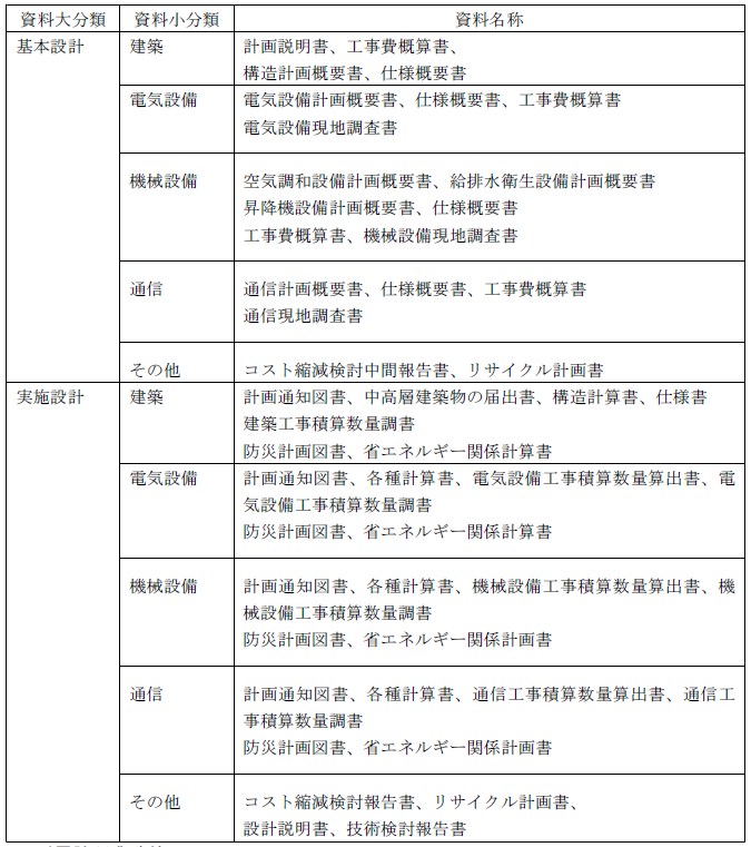
- 電子納品を行うべき 設計図以外の資料(REPORTフォルダ)については以下

報告書ファイル(PDF)について(土木設計より)
- 用紙サイズは、A4縦を基本とする。
- 「しおり(ブックマーク)」を報告書の目次と同じ章、節、項(見出しレベル1~3)を基本として作成する。
- セキュリティに関する設定は行わない。
電子成果品の原本性保証に関する対応
- 電子納品の媒体はCD-R、DVD-RまたはBD-Rを利用する。
- 受発注者相互に内容を確認した上、電子媒体のラベルに直接署名を行う。
- 電子媒体の内容の原本性を証明するために、「電子納品物作成支援ツール」で出力した図5-2様式(生成証明書)に署名の上、電子媒体と共に提出する。



